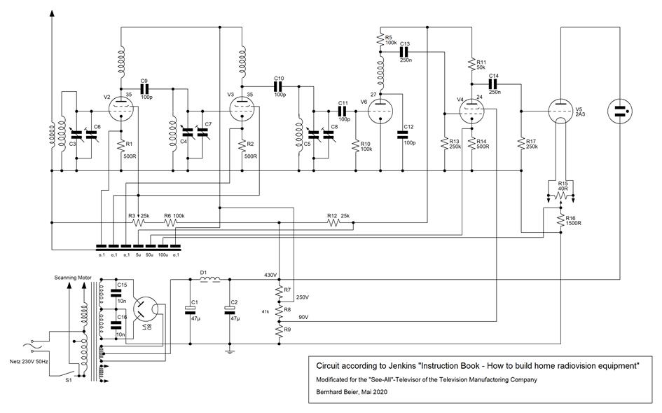
Television Manufactoring Company “See-All”
Television Receiver – Nachbau 2020

Fernsehempfänger für 60
Zeilen bei 25 Bildern pro Sekunde. Dreikreis-Geradeausempfänger mit kapazitiver
Kopplung, Audiondemodulator, zwei Niederfrequenzstufen.
Doppelspiral-Nipkowscheibe mit 120 Blendenöffnungen zu 0,2mm, die Einstellung
der Bildlage erfolgt durch Verschieben und Verdrehen der Fernsehlampe mit
Bildschablone. Der Antrieb der Abtastscheibe realisiert sich mittels eines
kombinierten Wirbelstrom- und Synchronmotors, die Drehzahl bei 50Hz beträgt
1500Upm.
Abmessungen: 53x67x31
Gewicht: 26,1kg
Röhren: 35, 35, 27, 24,
2A3, 80, Fernsehlampe (derzeit Stabi Te60)
Baujahr vorliegender
Nachbau: 2020 / Baujahr Original: 1931





